115年錄取名單
已公佈,請儘快完成登記喔!!🎉
首頁
關於仁和
仁和故事
理念特色
校園環境
校園公佈欄
校園生活分享
六大核心素養與六大學習領域
幼兒園學習領域指標查詢
幼兒體能遊戲500例
大肌肉活動計畫課程紀錄範本
什麼是幼什麼是幼兒大肌肉遊戲?與小肌肉發展有什麼不同?
幼兒BMI與體適能PR值查詢
發展檢核線上測試
招生簡章
收退費辦法
錄取名單
通知事項
學習資源
母語教學
行事曆
作息表
餐點表
防災計畫
防災知識模擬考
衛生宣導
台南市政府114學年度腸病毒宣導
聯絡參觀
Blog
Menu
首頁
關於仁和
仁和故事
理念特色
校園環境
校園公佈欄
校園生活分享
六大核心素養與六大學習領域
幼兒園學習領域指標查詢
幼兒體能遊戲500例
大肌肉活動計畫課程紀錄範本
什麼是幼什麼是幼兒大肌肉遊戲?與小肌肉發展有什麼不同?
幼兒BMI與體適能PR值查詢
發展檢核線上測試
招生簡章
收退費辦法
錄取名單
通知事項
學習資源
母語教學
行事曆
作息表
餐點表
防災計畫
防災知識模擬考
衛生宣導
台南市政府114學年度腸病毒宣導
聯絡參觀
Blog
招生簡章
Home
|
招生簡章
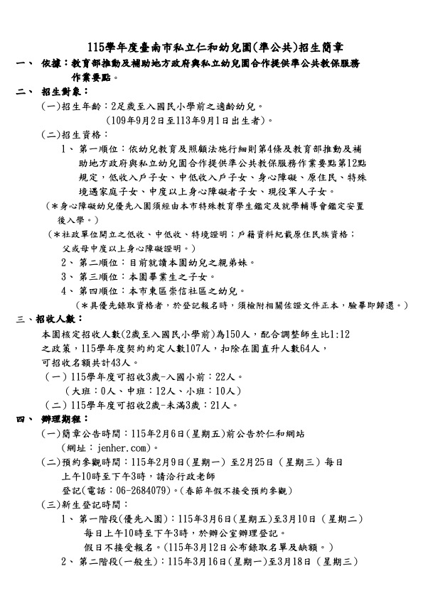
115學年度
臺南市私立仁和幼兒園(準公幼)
招生簡章